Res Dev Med Educ. 13:12.
doi: 10.34172/rdme.33216
Original Article
A structural model of academic performance based on the meaning of education and academic optimism for students of medical sciences: The mediating role of stress
Neda Mahdieh Conceptualization, Methodology, Resources, Writing – original draft, 1 
Farzaneh Hooman Data curation, Supervision, Writing – review & editing, 2, * 
Parviz Asgari Investigation, Project administration, Software, 1 
Author information:
1Department of Psychology, Ahvaz Branch, Islamic Azad University, Ahvaz, Iran
2Department of Psychology, Shiraz Branch, Islamic Azad University, Shiraz, Iran
Abstract
Background:
Academic performance is a major concern of the education system and indicates its success in goal-setting and meeting individual needs. The present study aimed to investigate the mediating role of stress in the relationship between the meaning of education and academic optimism with academic performance in students of medical sciences.
Methods:
This was a descriptive correlational study. The statistical population comprised all students of medical sciences at Ahvaz Jundishapur University of Medical Sciences, Iran (2022-2023). The study sample consisted of 301 students who were selected using convenience sampling and the Meaning of Education Questionnaire, the Academic Optimism Questionnaire, and the Perceived Stress Scale were administered. The students’ last-semester grade point average (GPA) was used as an indicator of their academic performance. The proposed model was evaluated via structural equation modeling (SEM), and the bootstrap test was used to study the indirect relationships.
Results:
The results revealed significant positive associations between the meaning of education and academic performance (β=0.19, P=0.003) and between academic optimism and academic performance (β=0.18, P=0.007) among medical students. Additionally, the meaning of education had a direct negative effect on stress (β=-0.36, P=0.001), while academic optimism also exhibited a direct negative effect on stress (β=-0.43, P=0.001). Furthermore, stress had a significant negative impact on academic performance (β=-0.18, P=0.027). The associations between the indirect paths and academic performance were also significant with the mediating role of stress (P<0.05).
Conclusion:
Accordingly, the proposed model has a good fit and can be useful in identifying the factors affecting academic performance and stress in the students of medical sciences and in developing and designing programs to prevent academic underachievement and improve academic performance in the target group.
Keywords: Academic performance, Optimism, Stress, Medical students
Copyright and License Information
© 2024 The Author(s).
This is an open access article distributed under the terms of the Creative Commons Attribution License (
http://creativecommons.org/licenses/by/4.0/), which permits unrestricted use, distribution, and reproduction in any medium, as long as the
original authors and source are cited. No permission is required from the authors or the publishers.
Funding Statement
Not applicable.
Introduction
Students constitute a part of the human capital in any society. Every year, a considerable share of the national income is spent on the education system.1,2 A key component of any education system is academic performance, which has always attracted the interest of planners, managers, teachers and professors, and parents who always attempt to provide the conditions for improving the academic performance of elementary school, high school, and university students.3 Academic performance, which involves all the activities performed and the efforts made to gain knowledge and pass different levels of education, is determined by students’ level of success in the final exams held at the end of each term.4,5 Academic performance indicates the success of the educational system in determining goals and in paying attention to meeting the individual needs of the students for the benefit of today’s society and the future society.6,7
In general, the academic performance of students in any society indicates the success of the education system in determining the goals and paying attention to meeting the individual needs of the students.8 In fact, the academic performance of the students is one of the most important and objective criteria for studying and evaluating the efficiency and effectiveness of education systems, and all the efforts of this system are focused on academic performance, especially that of students of medical sciences who are under a lot of stress.9,10
Various factors affect the academic performance of students in schools of medical sciences including the meaning of education.11 For some students, the meaning of education is related to their intrinsic motivation for learning.12 Education for some students may be a way to find a career, but it is a source of pressure for other students. The meaning of education is also affected by family-related factors.13 In families that do not care about their children’s academic future and achievements, children have a negative view of education, and education has a negative meaning for them.14 In this regard, Jafari et al15 showed that there was a significant positive relationship between the meaning of education and academic performance.
The meaning of education is shaped from an early age at school. For some students, education provides a sense of order and purpose, and hope in life in the face of worries. Research has shown that the meaning of education is associated with academic optimism in students.16 Researchers emphasize that optimistic people have full confidence that they will achieve their goals.17 Academic optimism affects students’ behavior in dealing with stressful experiences and their success in their academic life.18 A person with an optimistic orientation toward the future evaluates stressful situations positively and correctly calculates their abilities to overcome difficulties. Optimism is viewed as an effective personal attitude toward life.19,20 Boz and Saylik21 defined optimism as an explanatory style instead of a broad personality trait. According to this point of view, optimists explain negative events or experiences by attributing their causes to external, transient, and specific factors. In this regard, various studies have shown a significant positive relationship between academic optimism and academic performance, where academic optimism improves academic performance.15
Stress is an important factor that can affect the meaning of education and academic optimism in students of medical sciences and diminish their academic performance.22 It refers to people’s assessment of stressful situations in life and how controllable or uncontrollable they perceive these situations to be.23 In fact, stress refers to the inability of people to adapt to stressful conditions, which will be a threat to their vital mental and physical balance.24 According to Niazov et al,25 stress is the disruption of internal balance in the form of emotional, cognitive, and physiological changes caused by external factors (life events, cold, heat, humidity, etc) or by internal stimuli (satisfying instincts, desires, impulses, etc). The degree to which stress proves threatening is determined through a cognitive evaluation. A significant negative relationship has been reported between stress and academic performance, where stress diminishes the academic performance of learners.23,26
Academic performance is a cornerstone of any educational system, reflecting its effectiveness in achieving goals and meeting individual student needs.27 However, existing research often focuses on maximizing overall academic performance without fully considering the unique challenges faced by specific student populations. This study addresses this gap by investigating factors influencing academic success in medical students, a group crucial for future community health but also susceptible to significant academic stress and challenges. This research breaks new ground by exploring the mediating role of stress in the relationship between the meaning of education and academic optimism on academic performance specifically among medical students. Previous studies might have examined these relationships in general student populations, but this study delves deeper by considering the unique context and pressures faced by medical students. By examining the mediating role of stress, we aim to identify potential intervention points to enhance academic success and well-being in this critical student group. Based on the mentioned background, the present study aimed to investigate the mediating role of stress in the relationship between the meaning of education and academic optimism with academic performance in students of medical sciences.
Methods
This was a descriptive correlational study in which the relationships among the variables were examined in the framework of structural equation modeling (SEM). The statistical population consisted of all students of medical sciences at Ahvaz Jundishapur University of Medical Sciences in 2022-2023. The sample was selected via convenience sampling. First, links to the questionnaires were shared with online groups of students. After the incomplete questionnaires were omitted, the data on 301 students were analyzed. The inclusion criteria were submitting informed consent forms for participating in the research and having completed at least two terms. The exclusion criteria were unwillingness to participate in the study and failure to respond to all the items in the questionnaires. The students’ previous term GPA (grade point average) indicated their academic performance. Moreover, the following instruments were used in this study:
The Meaning of Education Questionnaire: This 86-item questionnaire, developed by Henderson-King and Smith,13 has 10 components. Each component shows a special meaning of education, and the highest score in each component indicates the priority of that meaning for the respondent. The components are career preparation (11 items), independence (5 items), finding a direction for the future (3 items), learning (10 items), self-development (11 items), taking the next step (3 items, making social connections (12 items), changing the world (8 items), stress (12 items), and escape (11 items). The items are scored on a 5-point Likert scale (very low, low, medium, high, and very high receiving scores of 1 to 5, respectively. The total score is calculated by summing up the scores for all the items. The lower and upper limits of the questionnaire are 86 and 430, respectively. The psychometric properties of the meaning of the education questionnaire were evaluated using Cronbach’s alpha coefficient. Yousefi Afrashteh et al28 assessed the content validity of the MEQ using a content validity index (CVI) of 0.84 and a content validity ratio (CVR) of 0.86. These scores indicate that the instrument possesses a high level of agreement among experts regarding the relevance and representativeness of its content to the target construct. Moreover, prior research reported a reliability coefficient of α = 0.79 for the Persian version of the instrument.28 In our study, the Cronbach’s alpha for the meaning of the education questionnaire was 0.83, indicating good internal consistency and reliability.
Academic Optimism Questionnaire: This 28-item questionnaire was developed by Tschannen‐Moran et al.29 The items are scored on a five-point Likert scale (from very low = 1 to very high = 5). Items 17, 23, and 28 are reverse-scored. The total score is the sum of the scores for each question. The lower and upper limits are respectively 28 and 140, the higher the score, the higher the level of academic optimism. To ensure content validity, Ghadampour et al30 employed a CVI of 0.96 and a CVR of 0.93. These scores indicate a high level of agreement among experts regarding the relevance and representativeness of the academic optimism questionnaire’s content to the target construct. Furthermore, the authors reported a Cronbach’s alpha of α = 0.96 for the Persian version of the academic optimism questionnaire, suggesting excellent internal consistency and reliability in measuring the underlying construct.30 In the present study, the instrument demonstrated good internal consistency with a Cronbach’s alpha of 0.87.
The Perceived Stress Scale: Chen et al31 validated this scale for students of medical sciences and health in Hong Kong. The 10 items are scored on a five-point Likert scale (0: never to 4: often). The higher the score is, the higher the level of perceived stress will be. Items 4, 5, 7, and 8 are reverse-scored. This scale is composed of two sub-scales: perceived helplessness (6 items) and perceived control (4 items). The perceived stress scale, previously validated in Farsi by Maroufizadeh et al32 with a Cronbach’s alpha of α = 0.90, demonstrated good internal consistency in the present study. The Cronbach’s alpha for the whole scale was 0.92, indicating high reliability. Subscales for perceived helplessness and perceived control also yielded acceptable reliability coefficients of 0.90 and 0.87, respectively.
Statistical analyses
Pearson’s correlation analysis was used to examine the relationships between the variables, and SEM was employed to evaluate the proposed model in SPSS 27 and AMOS 24.
Results
The analysis of demographic variables showed that the students’ mean age was 20.17 ± 2.71 years, and 58% of the students were female and 42% male. Table 1 lists the mean, standard deviation, skewness, kurtosis, and the Pearson correlation coefficient of the variables.
Table 1.
Mean, standard deviation, skewness, kurtosis, and the Pearson correlation coefficient of the variables
|
Variables
|
Mean±SD
|
Skewness
|
Kurtosis
|
1
|
2
|
3
|
4
|
5
|
6
|
| 1- Academic performance |
16.75 ± 1.02 |
-0.03 |
-0.15 |
1 |
|
|
|
|
|
| 2- Meaning of education |
282.78 ± 34.39 |
-0.03 |
-0.67 |
0.39** |
1 |
|
|
|
|
| 3- Academic optimism |
88.87 ± 13.20 |
-0.08 |
-0.92 |
0.39** |
0.49** |
1 |
|
|
|
| 4- Stress (total) |
29.72 ± 12.23 |
-0.14 |
-1.21 |
-0.40** |
-0.54** |
-0.57** |
1 |
|
|
| 5- Perceived helplessness |
17.87 ± 7.83 |
-0.17 |
-1.29 |
-0.38** |
-0.51** |
-0.54** |
0.96** |
1 |
|
| 6- Perceived control |
11.85 ± 5.24 |
-0.12 |
-1.48 |
-0.36** |
-0.51** |
-0.51** |
0.90** |
0.74** |
1 |
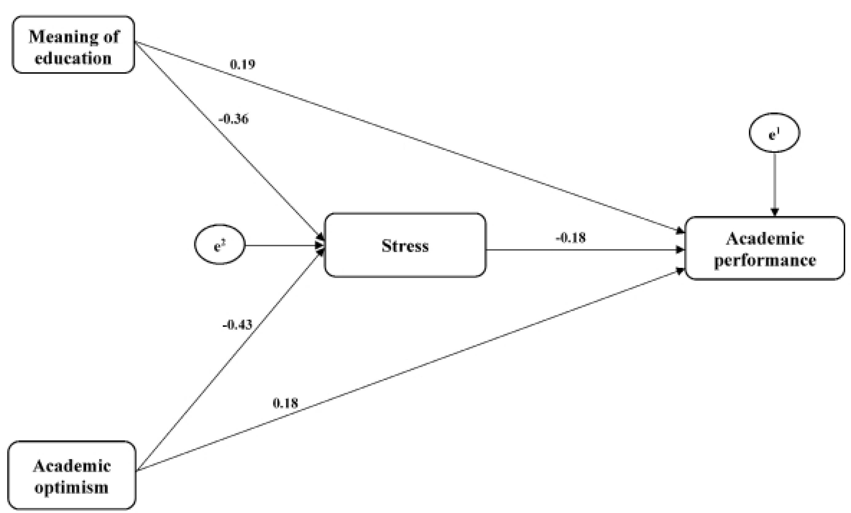
Correlational analyses revealed a significant positive association between the meaning of education and academic performance (r = 0.30, P < 0.01). This finding suggests that medical students who perceive greater meaning in their education tend to achieve higher academic results. Similarly, a significant positive correlation (r = 0.39, P < 0.01) emerged between academic optimism and academic performance. Students with higher academic optimism demonstrated better academic performance. Furthermore, the meaning of education exhibited a significant negative correlation with stress (r = -0.40, P < 0.01). This indicates that students who find more meaning in their education experience lower stress levels. Academic optimism also displayed a significant negative correlation with stress (r = -0.54, P < 0.01). Students with higher academic optimism reported lower stress levels. Finally, the correlation between stress and academic performance was negative and significant (r = -0.40, P < 0.01). This finding suggests that higher stress levels are associated with lower academic performance among medical students (Table 1). The preliminary model to explain academic performance based on the meaning of education, academic optimism, and stress is displayed in Figure 1.
Figure 1.
The model of the mediating role of stress in the relationship between the meaning of education and academic optimism with academic performance
Figure 1.
The model of the mediating role of stress in the relationship between the meaning of education and academic optimism with academic performance
According to the data in Table 2, the root mean squared error of approximation (RMSEA) of 0.074 indicated a good model fit.
Table 2.
Fit indicators of the research models
|
Fit indicators
|
χ2
|
df
|
(χ2/df)
|
TLI
|
CFI
|
RFI
|
NFI
|
RMSEA
|
| Model |
152.82 |
58 |
2.63 |
0.95 |
0.96 |
0.93 |
0.94 |
0.074 |
Table 3 presents the findings related to the estimation of the path coefficients that were used to examine the direct hypotheses. Medical students who perceived greater meaning in their education (β = 0.19, P = 0.003) and exhibited higher academic optimism (β = 0.18, P = 0.007) demonstrated significantly better academic performance. Furthermore, the meaning of education (β = -0.36, P = 0.001) and academic optimism (β = -0.43, P = 0.001) were both associated with significantly lower stress levels. Stress, in turn, had a significant negative impact on academic performance (β = -0.18, P = 0.027).
Table 3.
Direct effects between studied variables
|
Path
|
β
|
P
|
| Meaning of education to academic performance |
0.19 |
0.003 |
| Academic optimism to academic performance |
0.18 |
0.007 |
| Meaning of education to stress |
-0.36 |
0.001 |
| Academic optimism to stress |
-0.43 |
0.001 |
| Stress on academic performance |
-0.18 |
0.027 |
The bootstrap method was used to determine the significance of the mediated relationships (Table 4). The analysis of indirect effects revealed a significant positive indirect association between the meaning of education and academic performance (β = 0.156, P = 0.014). This suggests that medical students who find greater meaning in their education experience lower stress levels, which in turn contributes to higher academic performance. Similarly, academic optimism exhibited a significant indirect positive effect on academic performance (β = 0.183, P = 0.021). Students with higher academic optimism reported lower stress levels and consequently achieved greater academic success.
Table 4.
Results of analysis of indirect and intermediary paths in the research model
|
Predictor variable
|
Mediator variable
|
Criterion variable
|
β
|
P
|
| Meaning of education |
Stress |
Academic performance |
0.156 |
0.014 |
| Academic optimism |
Stress |
Academic performance |
0.183 |
0.021 |
Discussion
The first finding revealed a significant relationship between the meaning of education and academic performance. This result is consistent with the findings of Jafari et al,15 who reported a significant positive relationship between the meaning of education and academic performance. Academic performance and the meaning of education are both derived from the theoretical foundations of positive psychology. This approach encompasses concepts such as the meaning of education, satisfaction, mindfulness, optimism, hope, and self-efficacy.17 In this way, academic performance and the meaning of education have found their way into the domain of education. Students who have self-judgment and negative emotions such as anger and anxiety are more prone to academic underachievement and dropout and, therefore, their performance in all areas of life declines. Research has shown that the sense of failure and pessimism towards education leads to academic underachievement.33
There was also a significant relationship between academic optimism and academic performance, i.e., with an increase in academic optimism, academic performance can be expected to improve. This finding is consistent with the research results of the previous study.15 Highly optimistic students have more energy to perform academic tasks and have greater academic motivation, due to which their academic performance is enhanced. Academic performance and all academic outcomes influence each other. Consequently, optimistic students, who use their sufficient abilities to optimally manage motivational situations, can experience higher levels of psychological adjustment and have better social skills, which increase the level of their positive emotional experiences and sense of satisfaction. In other words, highly optimistic students have less academic burnout, experience higher levels of well-being and satisfaction in educational and academic affairs, and make more efforts to learn and graduate.16 Accordingly, academic optimism has a positive and direct relationship with academic performance, especially among students of medical sciences. If they are optimistic about their academic future and finding employment, students of medical sciences can easily endure academic and occupational stress and act more satisfactorily in academic settings.
There was also a significant relationship between stress and academic performance, i.e., stress had a significant negative relationship with academic performance. This finding is consistent with the research results of the previous study.25 Sarason points to the nature of stress as a factor that causes cognitive interference in the attention process and distorted and task-irrelevant thoughts that lead to cognitive impairment in the learning process, academic underachievement, and aversion to education. Stress in students can be considered a positive or negative experience that affects their life and performance. The reasons for this are that educational tasks are never without stress, students should bear the stress of studying and working at the same time, and stress is a given among most students of medical sciences.26 However, if stress becomes severe or prolonged, it can impact academic performance and progress, reduce students’ ability for real-life interactions and social participation, and increase drug abuse and risky behaviors followed by diminished academic performance and academic underachievement.9
The results also showed a significant association between the meaning of education and academic performance mediated by stress. The direct results revealed that the meaning of education had a significant relationship with academic performance. The indirect paths also indicated that the meaningfulness of the learning experience in students was associated with reduced stress and could improve academic performance. Several factors affect the academic improvement and performance of students of medical sciences. Some of these factors improve academic performance, while others diminish it. Stress is a factor that harms students’ progress and academic performance. Therefore, it can be said that the relationship between the meaning of education and academic performance is mediated well by stress.
The relationship between academic optimism and academic performance, mediated by stress, was also statistically significant. As shown in the results of the direct path, there was a significant and direct relationship between academic optimism and academic performance. Indirect results also indicated that academic optimism improved the students of medical sciences’ academic performance by mitigating stress. Students who have high levels of academic optimism demonstrate more academic self-regulation, are more hopeful in the face of academic problems, and are better able to manage their learning and tolerate social, academic, and occupational obstacles and pressure. Furthermore, academic optimism can directly shape a positive attitude in the face of academic problems and reduce stress. As such, the association between academic optimism and stress can be explained. Accordingly, it can be concluded that the relationship between academic optimism and academic performance can be mediated well by stress.
This study was limited by the use of a self-report instrument, which may have affected the accuracy of the participants’ reports due to the social desirability bias. Moreover, as the statistical population was limited to the students of medical sciences in Ahvaz, the results should be generalized to other students in other cities with caution.
Conclusion
The proposed model demonstrated a good fit and hence is an important step towards identifying the factors affecting students of medical sciences’ academic performance. Given the favorable fit of the conceptual model, it can be viewed as a scientific innovation and finding that can help improve the academic performance of students of medical sciences. Education officials and experts in Iran should design the educational setting such that students can benefit more from the positive aspects of their personalities and behaviors, and take steps to improve the academic performance of the students by increasing their academic optimism and reducing their stress. Since education academic optimism and stress are acquired and learned concepts, families, and experts should pay more attention to these variables to improve students’ academic performance.
Acknowledgments
The authors would like to appreciate the collaboration of all participants in the present study.
Competing Interests
The authors declared no conflict of interest.
Ethical Approval
This research was approved by the Islamic Azad University- Ahvaz Branch with the number IR.IAU.AHVAZ.REC.1402.008.
References
- Wang TH, Lu J. Does advanced human capital structure provide positive feedback on public health? Evidence from China. Front Public Health 2022; 10:829716. doi: 10.3389/fpubh.2022.829716 [Crossref] [ Google Scholar]
- Qu G, Sun B, He D, Guo X. A configurational analysis on career success of scientific and technological innovation talents in universities. Front Psychol 2022; 13:1068267. doi: 10.3389/fpsyg.2022.1068267 [Crossref] [ Google Scholar]
- Jafaru Y, Afolabi EK. Academic stress and stress coping style in nursing undergraduates: predictors of academic performance in a public tertiary institution in Nigeria. Res Dev Med Educ 2023; 12(1):4. doi: 10.34172/rdme.2023.33074 [Crossref] [ Google Scholar]
- Mammadov S. Big Five personality traits and academic performance: a meta-analysis. J Pers 2022; 90(2):222-55. doi: 10.1111/jopy.12663 [Crossref] [ Google Scholar]
- Slåtten T, Lien G, Evenstad SB, Onshus T. Supportive study climate and academic performance among university students: the role of psychological capital, positive emotions and study engagement. Int J Qual Serv Sci 2021; 13(4):585-600. doi: 10.1108/ijqss-03-2020-0045 [Crossref] [ Google Scholar]
- Rusli M, Degeng NS, Setyosari P, Sulton Sulton. Peer teaching: students teaching students to increase academic performance. Teach Theol Relig 2021; 24(1):17-27. doi: 10.1111/teth.12549 [Crossref] [ Google Scholar]
- Tadese M, Yeshaneh A, Mulu GB. Determinants of good academic performance among university students in Ethiopia: a cross-sectional study. BMC Med Educ 2022; 22(1):395. doi: 10.1186/s12909-022-03461-0 [Crossref] [ Google Scholar]
- Reuter PR, Forster BL. Student health behavior and academic performance. PeerJ 2021; 9:e11107. doi: 10.7717/peerj.11107 [Crossref] [ Google Scholar]
- Lin XJ, Zhang CY, Yang S, Hsu ML, Cheng H, Chen J. Stress and its association with academic performance among dental undergraduate students in Fujian, China: a cross-sectional online questionnaire survey. BMC Med Educ 2020; 20(1):181. doi: 10.1186/s12909-020-02095-4 [Crossref] [ Google Scholar]
- da Fonseca JR, Calache A, dos Santos MR, da Silva RM, Moretto SA. Association of stress factors and depressive symptoms with the academic performance of nursing students. Rev Esc Enferm USP 2019; 53:03530. doi: 10.1590/s1980-220x2018030403530 [Crossref] [ Google Scholar]
- Baatouche N, de Maricourt P, Bernaud JL. Meaning of education and wellbeing: understanding and preventing the risk of loss of meaning in students. Front Psychol 2022; 13:796107. doi: 10.3389/fpsyg.2022.796107 [Crossref] [ Google Scholar]
- Sadri MR, Golparvar M, Aghaei A, Gilliam L. Comparison of effectiveness of academic meaning-oriented training and positive psychology training on academic optimism and meaning of education. Posit Psychol Res 2021; 7(3):31-50. doi: 10.22108/ppls.2021.129078.2133 [Crossref] [ Google Scholar]
- Henderson-King D, Smith MN. Meanings of education for university students: academic motivation and personal values as predictors. Soc Psychol Educ 2006; 9(2):195-221. doi: 10.1007/s11218-006-0006-4 [Crossref] [ Google Scholar]
- Steger MF, O’Donnell MB, Morse JL. Helping students find their way to meaning: meaning and purpose in education. In: Kern ML, Wehmeyer ML, eds. The Palgrave Handbook of Positive Education. Cham: Springer International Publishing; 2021. p. 551-79.
- Jafari L, Hejazi M, Jalili A, Sobhi A. Investigating the mediating role of meaning of education in the relationship between academic optimism and academic performance of students. J Child Ment Health 2021; 8(1):14-26. doi: 10.52547/jcmh.8.1.3 [Crossref] [ Google Scholar]
- Mehriyan E, Jenaabadi H, Pourghaz A. The relationship between meaning of education with perceived stress academic optimism. J Educ Psychol Stud 2019; 16(33):137-56. doi: 10.22111/jeps.2019.4438 [Crossref] [ Google Scholar]
- Usán P, Salavera C, Quílez-Robres A. Self-efficacy, optimism, and academic performance as psychoeducational variables: mediation approach in students. Children (Basel) 2022; 9(3):420. doi: 10.3390/children9030420 [Crossref] [ Google Scholar]
- Popa-Velea O, Pîrvan I, Diaconescu LV. The impact of self-efficacy, optimism, resilience and perceived stress on academic performance and its subjective evaluation: a cross-sectional study. Int J Environ Res Public Health 2021; 18(17):8911. doi: 10.3390/ijerph18178911 [Crossref] [ Google Scholar]
- Eshel Y, Kimhi S, Marciano H, Adini B. Components of unrealistic optimism of college students: the case of the COVID-19 pandemic. Front Psychol 2021; 12:763581. doi: 10.3389/fpsyg.2021.763581 [Crossref] [ Google Scholar]
- Lee B, Reyes A, Rumrill S, Bishop M. The intermediary role of optimism and mental health in the relationship between disability-related stress and life satisfaction: a serial mediation model. Rehabil Couns Bull 2023; 67(1):3-11. doi: 10.1177/00343552221080434 [Crossref] [ Google Scholar]
- Boz A, Saylik A. The impact of enabling school structure on academic optimism: mediating role of altruistic behaviors. Int J Educ Methodol 2021; 7(1):137-54. [ Google Scholar]
- Yazdanpanah MR, Marashian FS. Effectiveness of stress management training on academic optimism and hope of university entrance exam applicants. mdrsjrns 2023; 11(2):279-84. doi: 10.58209/hehp.11.2.279 [Crossref] [ Google Scholar]
- Sharma PK, Kumra R. Relationship between mindfulness, depression, anxiety and stress: mediating role of self-efficacy. Pers Individ Dif 2022; 186(Pt B):111363. doi: 10.1016/j.paid.2021.111363 [Crossref] [ Google Scholar]
- Hosseinabadi P, Asgari P, Bakhtiarpour S. Predicting research self-efficacy through spiritual intelligence and academic stress in medical students. Res Dev Med Educ 2023; 12(1):21. doi: 10.34172/rdme.2023.33132 [Crossref] [ Google Scholar]
- Niazov Z, Hen M, Ferrari JR. Online and academic procrastination in students with learning disabilities: the impact of academic stress and self-efficacy. Psychol Rep 2022; 125(2):890-912. doi: 10.1177/0033294120988113 [Crossref] [ Google Scholar]
- Tingaz EO, Solmaz S, Ekiz MA, Atasoy M. The relationship between mindfulness and self-rated performance in student-athletes: the mediating role of depression, anxiety and stress. Sport Sci Health 2023; 19(2):657-63. doi: 10.1007/s11332-022-00935-y [Crossref] [ Google Scholar]
- Macakova V, Wood C. The relationship between academic achievement, self-efficacy, implicit theories and basic psychological needs satisfaction among university students. Stud High Educ 2022; 47(2):259-69. doi: 10.1080/03075079.2020.1739017 [Crossref] [ Google Scholar]
- Yousefi Afrashteh M, Hejazi M, Davoodi N. The mediating role of academic resilience in relation to the dimensions of the meaning of education and stress in nursing students’ life in. Iran J Med Educ 2020;20(0):397-405. [Persian].
- Tschannen‐Moran M, Bankole RA, Mitchell RM, Moore DM. Student academic optimism: a confirmatory factor analysis. J Educ Adm 2013; 51(2):150-75. doi: 10.1108/09578231311304689 [Crossref] [ Google Scholar]
- Ghadampour E, Amirian L, Khalili Geshnigani Z, Naghi Biranvand F. Evaluate the psychometric properties of academic optimism students. Quarterly of Educational Measurement 2017; 7(27):45-64. doi: 10.22054/jem.2017.17284.1444.[Persian] [Crossref] [ Google Scholar]
- Chen JY, Chin WY, Tiwari A, Wong J, Wong IC, Worsley A. Validation of the perceived stress scale (PSS-10) in medical and health sciences students in Hong Kong. Asia Pac Scholar 2021; 6(2):31-7. doi: 10.29060/taps.2021-6-2/oa2328 [Crossref] [ Google Scholar]
- Maroufizadeh S, Zareiyan A, Sigari N. Reliability and validity of Persian version of perceived stress scale (PSS-10) in adults with asthma. Arch Iran Med 2014; 17(5):361-5. [ Google Scholar]
- Rand KL, Shanahan ML, Fischer IC, Fortney SK. Hope and optimism as predictors of academic performance and subjective well-being in college students. Learn Individ Differ 2020; 81:101906. doi: 10.1016/j.lindif.2020.101906 [Crossref] [ Google Scholar]